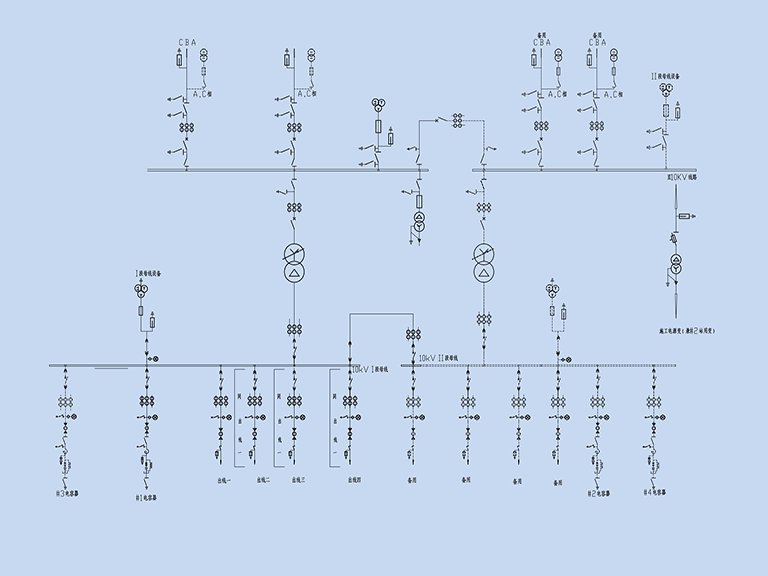
220KV Substation Project
Substation Project includes Transformer, circuit breaker, energy storage, disconnector (grounding switch), voltage transformer, current transformer, overhead line/cable, lightning rod, supporting hardware.


TECHNICAL & SALES SUPPORT
If you have any questions, please contact us. We’ll do our best to help.